高层次人才引进

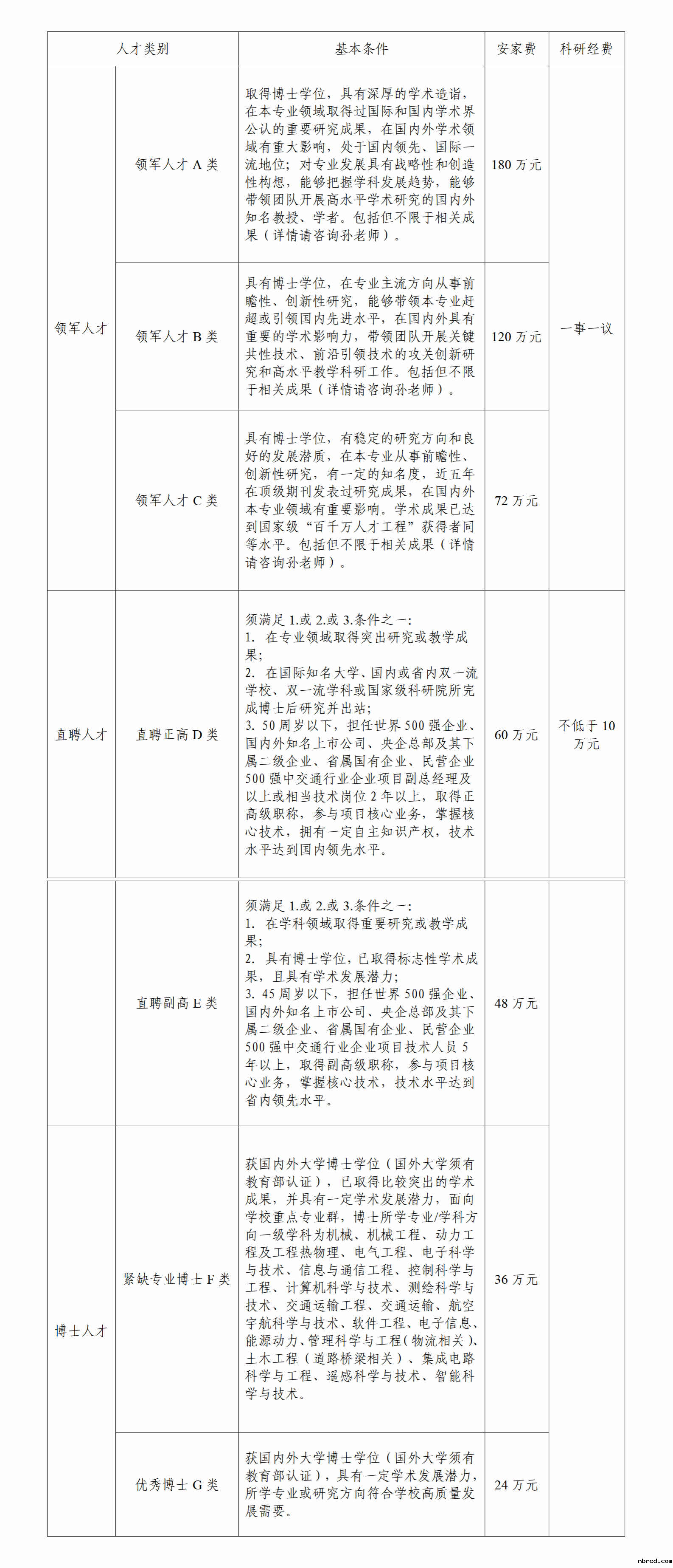
taptap客户端进入长期面向海内外、高校及企事业单位引进高层次人才,根据学校《高层次人才引进与培育工作实施办法》(辽交专人发〔2025〕113号),学校拟引进领军人才、直聘人才、博士人才三个类别,并提供安家费(分10年逐年发放)和科研经费,具体资格及条件详询联系人。

联系人:孙老师  联系电话:024-89708716 简历投递邮箱:lnccrszp@lncc.edu.cn


Baidu
taptap点点官方网址