当前位置: 首页 > 交专要闻 > 正文
喜报||新突破,国赛一等奖
日期:2025-11-12 作者:金祚 稿件来源:团委 阅读:

日前,由共青团中央、中国科协、教育部、中国社会科学院、全国学联共同主办的第十九届挑战杯2025中国青年科技创新“揭榜挂帅”擂台赛“人工智能领域”主擂台赛在上海落下帷幕。我校信息工程系软件技术专业张翔鹏、马思羽,云计算技术应用专业杨璇、苗瑞轩四位同学,在汽车工程系金雷主任、信息工程系计算机基础教研室刘月主任的共同指导下,凭借自主研发的“小麒管家”智能运维辅助系统,以前瞻性理念、创新设计和强劲实力,在人工智能领域赛道脱颖而出,斩获全国一等奖,实现历史性突破。

“小麒管家”是一款面向银河麒麟操作系统的智能化运维辅助工具,聚焦国产操作系统在实际生产环境中面临的多层级软硬件故障定位难、隐性风险识别滞后、运维效率低等现实挑战。项目团队融合机器学习算法、日志智能分析与自动化诊断技术,构建起集故障预警、智能诊断、一键修复于一体的一站式运维解决方案,显著提升了系统稳定性监测能力与响应效率,为国产操作系统的规模化部署和生态完善提供了切实可行的技术支持。


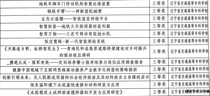
同时,我校参赛作品在省级赛中表现突出,共荣获省级特等奖1项、一等奖1项、二等奖2项、三等奖14项,展现了我校学子扎实的专业知识和创新能力。


此次“挑战杯”省赛取得的丰硕成果,是学校创新人才培养成果的集中展示。学校始终以培养创新型高素质人才为核心目标,积极搭建科创实践平台,大力鼓励学生参与科研实践。

通过参与竞赛,学生创新精神、实践能力和团队协作精神得到有效提升。学校将以“挑战杯”竞赛为契机,进一步探索创新创业教育新模式,持续推动大学生科技成果转化。

初审初校:金祚

复审复校:崔笑

终审终校:许迪


Baidu
taptap点点官方网址